El próximo miércoles 10 de diciembre, a las 12:30 h en el aula Jacques-Louis Lions (M2) de la Facultad de Ciencias, contaremos con la participación del Dr. Francisco Javier Rodríguez Baena (Instituto Neurociencias de Alicante) que impartirá la conferencia titulada Microentorno tumoral: matriz extracelular, metabolismo y microglía como moduladores en melanoma y la respuesta inmunológica. Esta conferencia ha sido organizada por la Dra. Antonia Gutiérrez del Dpto. de Biología Celular, Genética y Fisiología.
Microglial reprogramming enhances antitumor immunity and immunotherapy response in melanoma brain metastases. Rodriguez-Baena FJ; Marquez-Galera A; Ballesteros-Martínez P; Castillo A; Díaz E; Moreno-Bueno G; Lopez-Atalaya JP; Sanchez-Laorden B. Cancer Cell. 2025; 43(3):413-427.e9.
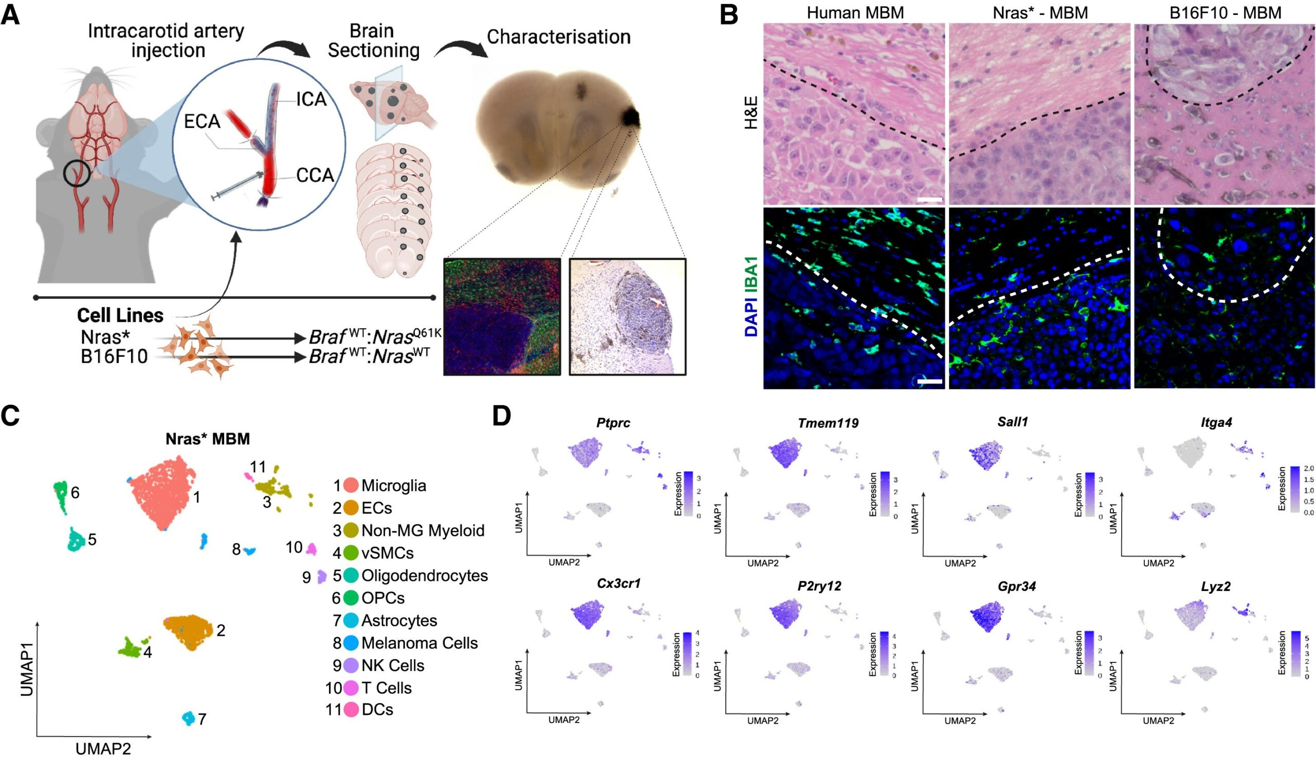
Protocol for generation, quantification, and phenotyping of brain metastases in preclinical mouse models. Rodriguez-Baena FJ, Sanchez-Laorden B. STAR Protocols. 2025. 6(3):103978.
Loss of the extracellular protease ADAMTS1 reveals an antitumorigenic program involving the action of NIDOGEN-1 on macrophage polarization Caracuel-Peramos R, Rodríguez-Baena FJ, Redondo-García S, Villatoro-García JA, García-Muñoz A, Peris-Torres C, Plaza-Calonge MDC, Rubio-Gayarre A, López-Millán B, Ricciardelli C, Russell DL, Carmona-Sáez P, Rodríguez-Manzaneque JC. Oncoimmunology. 2025. 14(1):2508057.
Microenvironmental Snail1-induced immunosuppression promotes melanoma growth. Arumí-Planas M; Rodriguez-Baena FJ; Cabello-Torres F; Gracia F; Lopez-Blau C; Nieto MA; Sanchez-Laorden B. Oncogene. 2023; 42(36):2659–2672.
Neuronal Cannabinoid CB₁ Receptors Suppress the Growth of Melanoma Brain Metastases by Inhibiting Glutamatergic Signalling. Costas-Insua C; Seijo-Vila M; Blázquez C; Blasco-Benito S; Rodriguez-Baena FJ; Marsicano G; Pérez-Gómez E; Sánchez C; Sánchez-Laorden B; Guzmán M. Cancers (Basel). 2023; 15(9):2439.
